- Home
- How it works
A refreshing shift from the conventional staffing methods.
Find | Interview | Onboard | Payroll | Compliance
Experience unparalleled flexibility in hiring healthcare providers within the USA and Canada.
With MedSquirrels, easily hire and manage contract healthcare workers, saving time and money ensuring you get the right talent whenever and wherever you need.
Sign Up for Free!
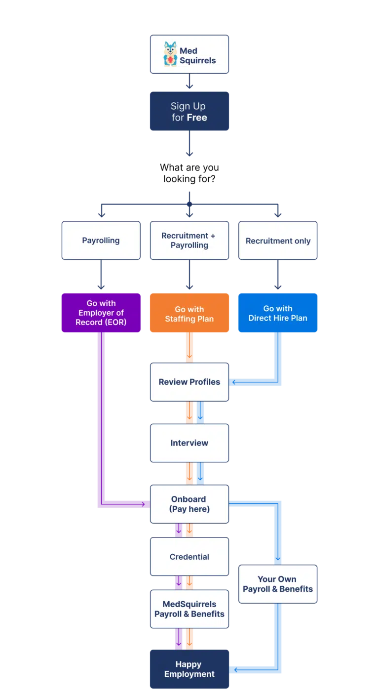
Sign up with MedSquirrels without spending a dime. After verifying your account, explore our plans. Rest assured from the demos, sign ups, plan requests, to reviewing & interviewing profiles and until the offer is confirmed, no payment is needed.
Choose your plan
Pick one of the MedSquirrels plans that aligns best with your facility's needs
- Staffing Plan for Recruitment + EOR/Payrolling
- Employer of Record (EOR) for EOR/Payrolling
- Direct Hire Plan for Recruitment
Pay only after onboarding approval
After you've settled on the right candidate, MedSquirrels ensures a seamless onboarding based on the agreed terms between you and the selected professional. To guarantee timely compensation, we'll require an advance deposit equivalent to one month's payroll. From there, our platform handles the rest, allowing you to focus on orientation/training so that your healthcare worker is all set for
taking care of your patients.
Happy staffing with Medsquirrels!
Looking for top healthcare talent in the USA and Canada?
Now is your moment to act.
Connect with MedSquirrels team and see how our platform can transform your staffing endeavors.
